Ergocon

Embedded Systems & PCB Design

Overview

The main problem statement that Ergocon served to answer was “How might we design a wearable input device for digital modeling in a VR environment that helps reduce fatigue from long-term usage and improve input efficiency and accuracy without visual aid

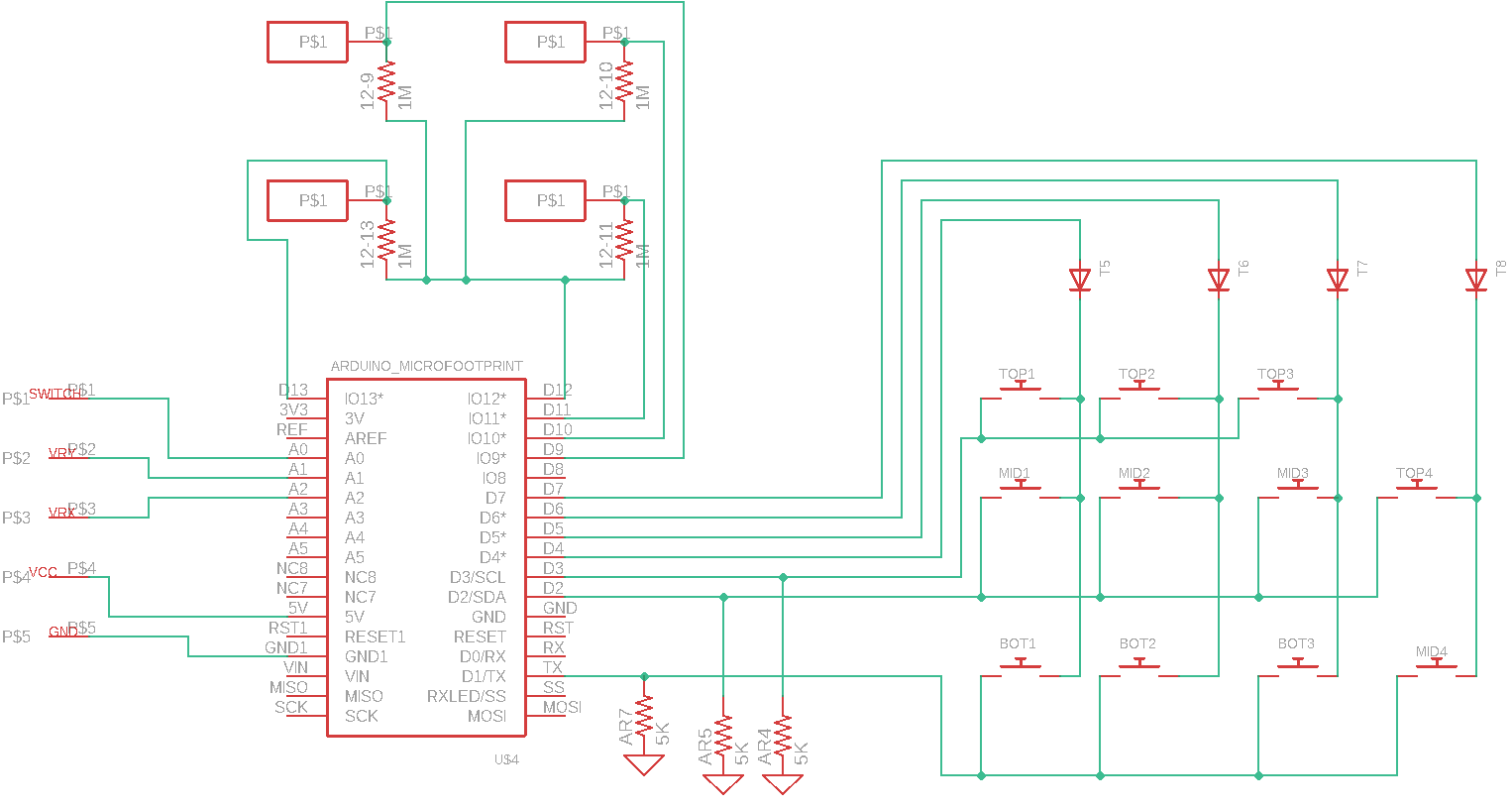
In a group of 4, I worked to create our control scheme. This led me to actively looking at competitors to compare current control interfaces and how they operated to which I would relay back to our team. After identifying what types of control we needed for our system, I created a circuit schematic and accompanying PCB layout in Eagle that enabled our prototype to achieve all of its desired functionality for initial testing.

Our work culminated in a 40-page product specification document that detailed rationale of product market fit, engineering characteristics, design iterations, and manufacturing processes and costs.

Methods

  • PCB design
  • User Research

Tools

  • Eagle
  • Microcontroller

Samples

Picture of Circuit Diagram
Circuit Diagram
Picture of PCB Layout
Final PCB Layout
Final 3D renderings
Final 3D renderings
Final prototype
Final Prototype of ErgoCon